当前位置: 首页» 工作动态» 招标投标
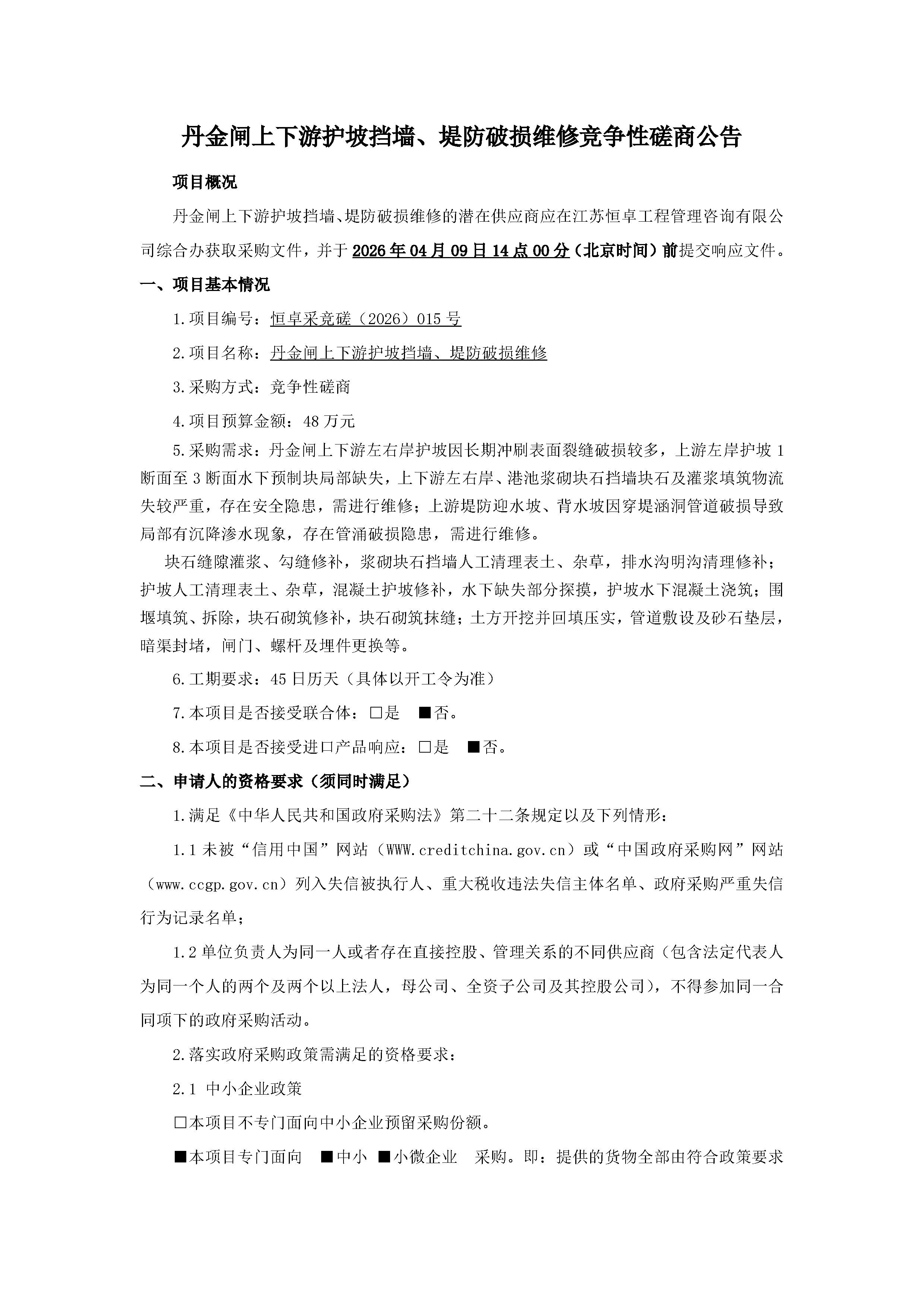
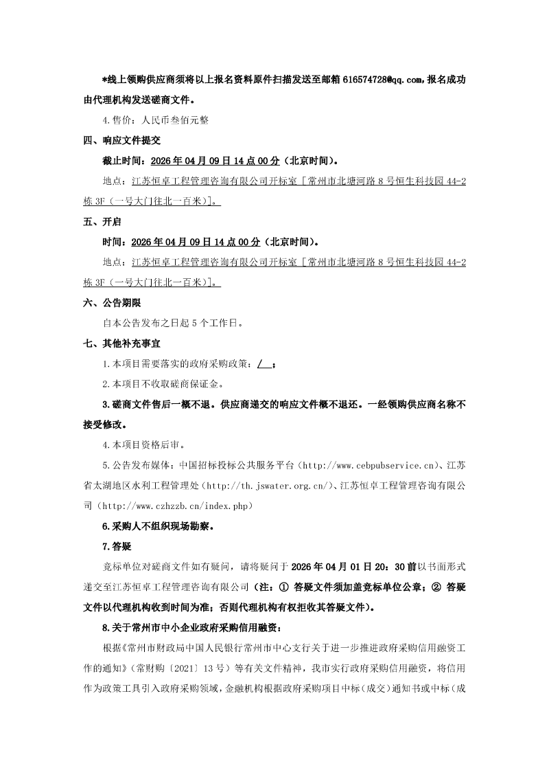
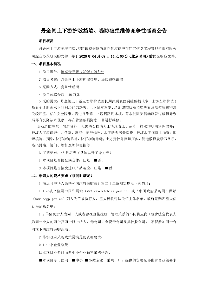
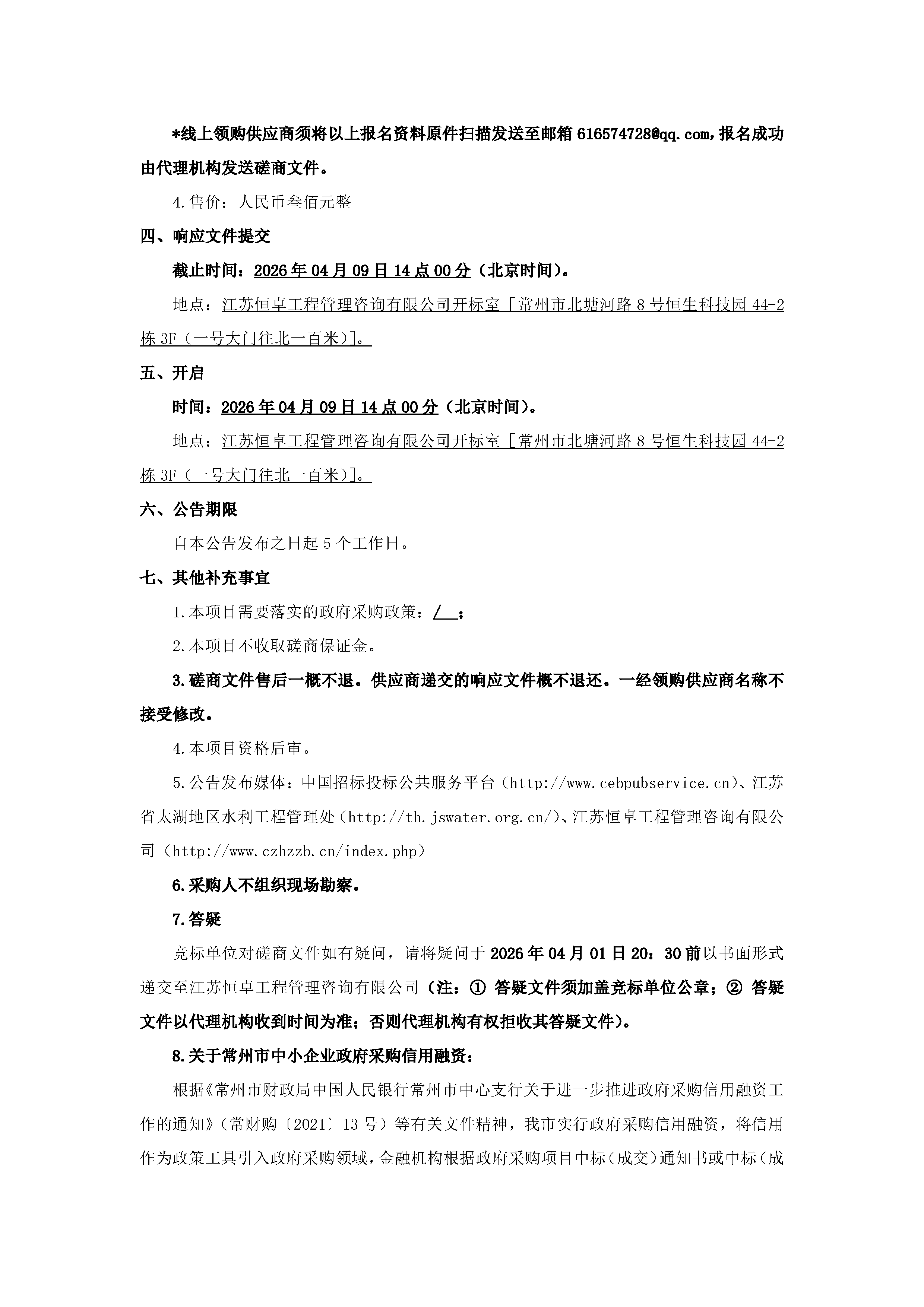
丹金闸上下游护坡挡墙、堤防破损维修项目竞争性磋商公告
  • 2026-03-2516:30
  • 公告发布
  • 公告发布